政治建会  团结立会

     服务兴会  改革强会

通知公告
关于对《关于划定禁止使用高排放非道路移动机械区域​的通告(征求意见稿)》公开征求意见的公告

图片

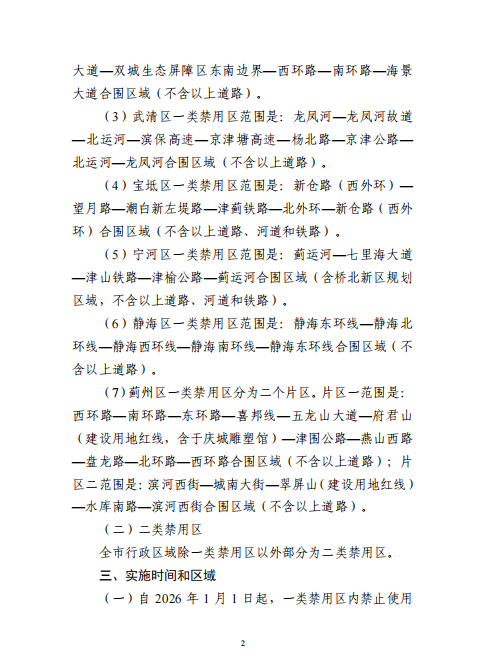
政策导向 各有关单位:       为落实《中华人民共和国大气污染防治法》与《天津市机动车和非道路移动机械排放污染防治条例》的有关要求,进一步加强我市非道路移动机械管理、减少污染排放、持续改善我市大气环境质量,我局编制了《关于划定禁止使用高排放非道路移动机械区域的通告(征求意见稿)》,现面向社会广泛征求意见,公众可通过以下途径和方式提出反馈意见: 通讯地址:天津市南开区复康路17号,邮编:300191 联系电话/传真:022-87671525 电子邮箱:jidongchechu@tj.gov.cn 公开征求意见时间为2025年3月11日至2025年4月10日。 附件:《关于划定禁止使用高排放非道路移动机械区域的通告(征求意见稿)》  天津市生态环境局图片

图片

图片

图片信息来源:天津市生态环境局

技术支持: 济南乐美 | 管理登录
seo seo